





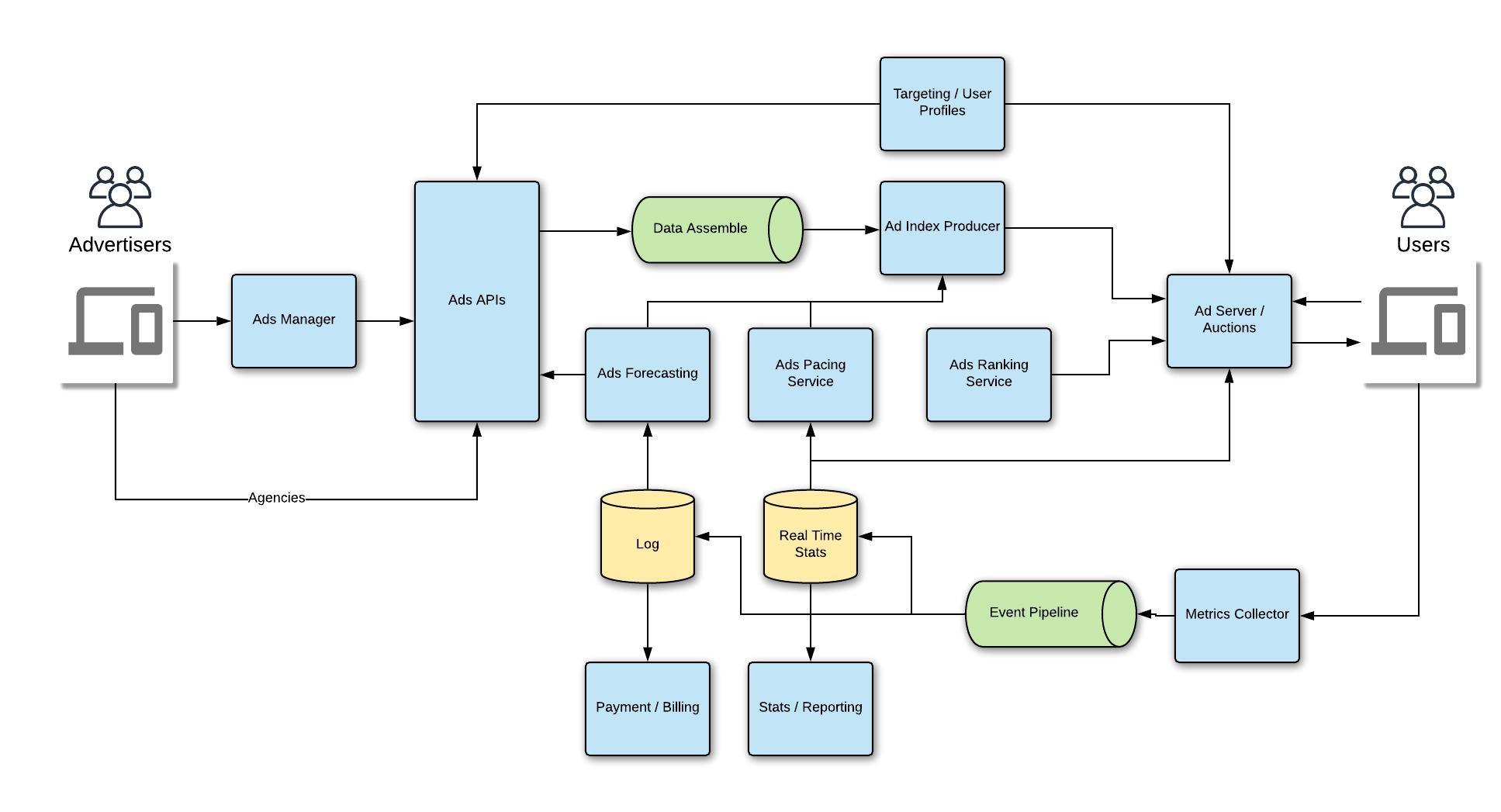
Total Bid = k * EAV + EOV
其中k是Pacing系数,EAV是估计的广告商价值,EOV是估计的有机价值
EAV_click = b_click * p_click
其中b_click是获得点击的最高出价,p_click是获得点击的概率
EOV = p_click * w_click + p_finish * w_finish + ... - p_skip * w_skip
式中p_event是此类事件的概率,w_event是此事件对最终值贡献的权重。
price = Total Bid(second highest bidder) - EOV(winner)



{
"demographics": [
{
"occupation": ["teacher"]
},
],
"geolocations": [
{
"country": ["us"]
}
]
}
[
{
"operation": "equals",
"value": "us",
"key": "country",
"group": "geolocations"
},
{
"operation": "equals",
"value": "teacher",
"key": "occupation",
"group": "demographics"
},
]
